Automate High-Quality Content Creation at Scale

Our AI-Powered Content Generation System leverages the latest advancements in artificial intelligence to produce high-quality content tailored to your needs. This system has been successfully implemented in multiple seven and eight-figure companies, creating high-quality, customized content at lightning speed, slashing production costs and freeing up valuable time.

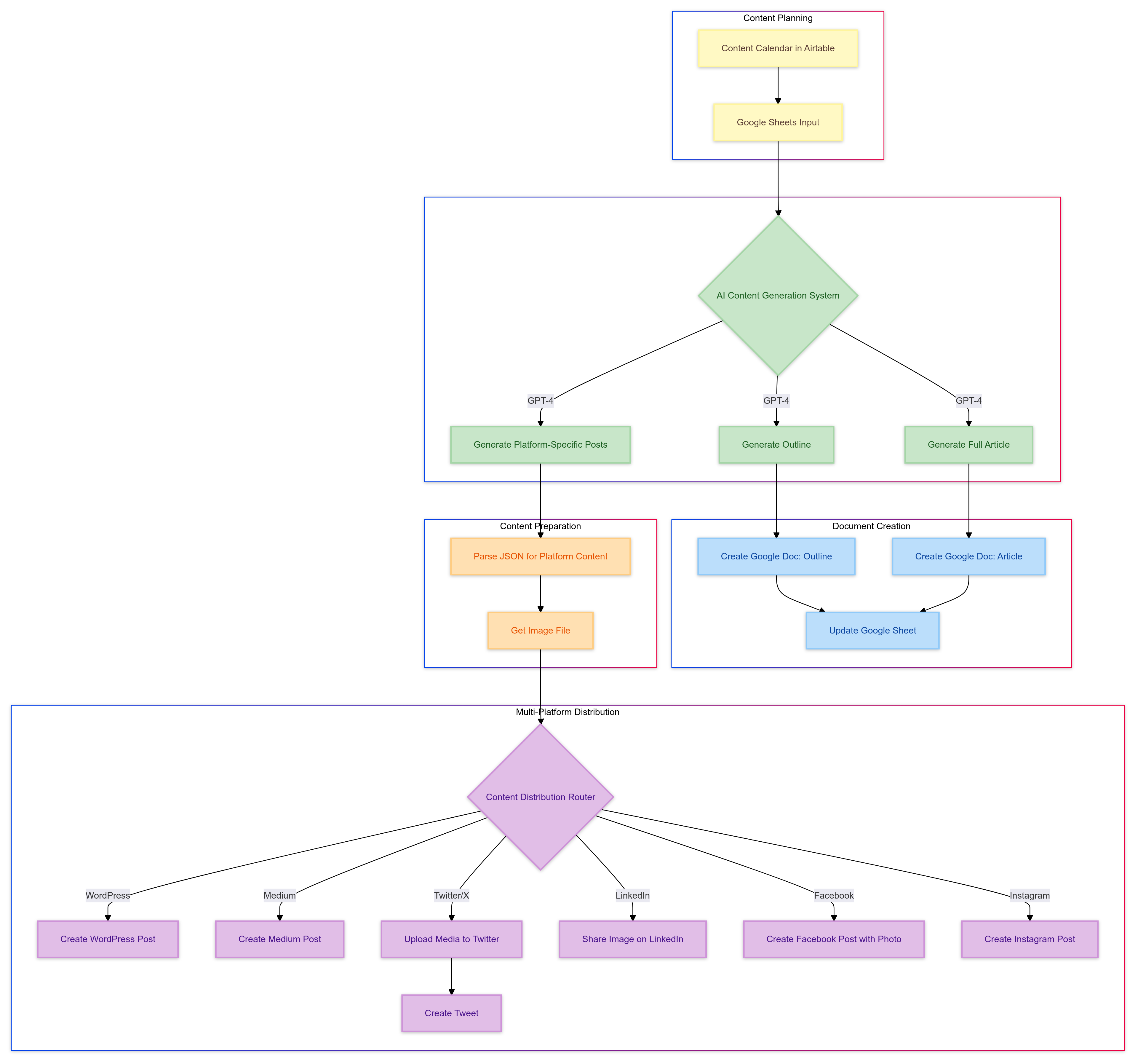
Download An Example System Diagram

A system diagram of automated content creation and distribution
  • Cost Efficiency
    Reduce content production costs from $50-$100 per piece to just 10-20 cents.
  • SEO-Optimized Content
    Every article is optimized for search engines, incorporating primary and secondary keywords, internal and external links, and more.
  • High-Quality Output
    The content generated is indistinguishable from human-written content, passing most AI detection tools with ease.
  • Scalability
    Generate hundreds of articles quickly, each tailored to your specific requirements.
  • Automate Distribution
    Automate distribution across multiple platforms, ensuring maximum reach with minimal effort.

How it works

  • Content Planning
    The content creation process begins by inputting your ideas or connecting to an external stream of ideas from an aggregated calendar or feed. Simply provide your content parameters—title, keywords, word count, and any specific instructions—through a Google Sheet or your preferred input source.
  • AI Content Generation System
    • Generate Outlines
      Using GPT-4o, we take inputs such as the topic, target audience, and key points from the content brief, then use its understanding of content structure to create a logical outline. The outline includes main sections, subsections, and key points to be covered in each, and serves as a skeleton for the full article and ensures all important points are covered.
    • Generate Full Articles
      Using the generated outline as a guide, the AI system expands each section into full paragraphs, incorporating primary and secondary keywords from the content brief. It enriches the content by drawing from its vast knowledge base to add relevant examples, statistics, and explanations. Throughout this process, the system adheres to SEO best practices, crafting a compelling introduction, using appropriate subheadings, and concluding with a strong finish, resulting in a comprehensive, well-structured, and search-engine-friendly article.
    • Generate Platform Specific Posts
      The system takes the full article and adapts it for different platforms. It is trained on the best practices and character limits for each platform (e.g., X/Twitter's 280 character limit, LinkedIn's preference for professional content). It tailors content for each platform by extracting key points, rewriting to match platform-specific tone and style, and incorporating relevant hashtags or media suggestions. Throughout this process, it optimizes for search engines by naturally integrating keywords, suggesting links, and optimizing metadata. The system employs quality control measures, including originality checks and AI detection tool screening, to ensure high-quality, human-like content. Finally, it formats the content appropriately (e.g., creating Google Docs) and prepares it for seamless integration into the distribution workflow.
    • Generate Images For Articles / Posts
      The system extracts relevant keywords and descriptions and uses them as prompts to generate relevant images.
    • Generate Additional Media Types
      We are also capable of augmenting the system to support generation of any kind of media type, lead magnet, presentation, or any other marketing materials you need to be included in the final article or post.
  • Multi-Platform Distribution
    All generated content is centrally stored within a content management system, or in simplified cases, a Google Sheet, organized for easy access and streamlined workflow. Each content piece—whether it's a blog post, social media update, or email newsletter—is categorized by platform. The content remains in a "pending" status until user approval. Once approved, the user can choose to publish immediately or schedule a future publication date. The system then automatically distributes the approved content across the designated platforms at the scheduled time. This process ensures quality control, allows for human oversight, and provides flexibility in publication timing while maintaining the efficiency of automated distribution.

Benefits

  • Save Time
    Drastically reduce the time spent on content creation, allowing your team to focus on strategy and creativity.
  • Increase Output
    Scale your content production without scaling your team, meeting the demands of any campaign or content strategy.
  • Enhance Quality
    Ensure consistent, high-quality content that resonates with your audience and meets your brand’s standards.

Ready to automate your content strategy?

Let’s work together!

Whether you have a specific project in mind or are curious about how our systems work, we'd love to show you how we can upgrade your business to the next level!
Got it! Thanks for your message. We'll review it and respond shortly.
Oops! Something went wrong while submitting your message. Please try again later.